Instance Verification Kit (IVK)
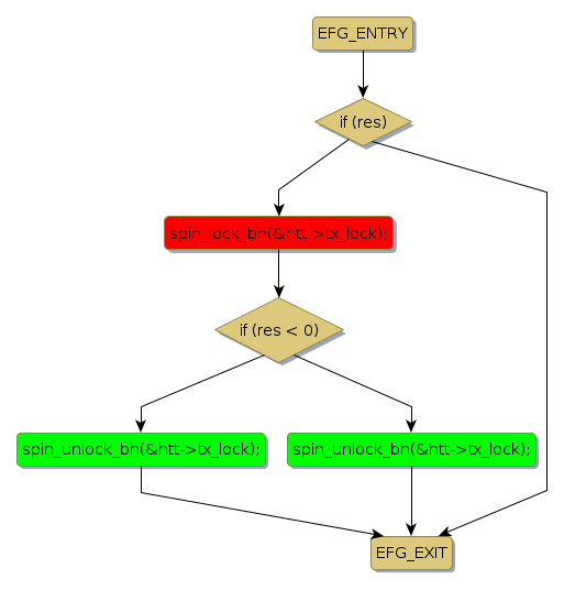
spin lock @ [12034+28+/linux-3.19-rc1/drivers/net/wireless/ath/ath10k/htt_tx.c]
Instance Signature: tx_lock
|
The Matching Pair Graph:
|
|
Function Name
|
Control Flow Graph (CFG)
|
Events Flow Graph (EFG)
|
Source Correspondence
|
|
ath10k_htt_tx
|
|
|
[11468+13+/linux-3.19-rc1/drivers/net/wireless/ath/ath10k/htt_tx.c]
|